为更好地贯彻《义务教育法》《浙江省义务教育条例》《转发教育部等七部门关于2011年治理教育乱收费规范教育收费工作实施意见的通知》(浙教监〔2011〕96号)和《嵊州市人民政府关于深入推进义务教育高水平均衡发展的实施意见》(嵊政〔2014〕77号)、《关于积极稳妥推进户籍制度改革的实施意见》(嵊政〔2016〕74号)《关于进一步完善城区初中小学招生工作的意见》(浙义教招〔2018〕1号)等文件精神,按“公办不择校,择校到民办”、相对就近入学和属地管理的要求,切实加强义务教育阶段招生管理,努力规范招生行为,公正、稳妥、有序地做好初中小学招生工作。现将城区初中小学招生方案公布如下:
一、招生原则
1.公开、公平、公正原则。大力推行阳光招生,建立招生信息公开机制,有关招生计划、施教区划分、入学资格、招生办法、咨询电话等信息,及时通过媒体向社会公布;建立招生结果监督机制,学生入学学校确定后,其名单及有关信息及时通过各校校园网和张贴公告等形式公布,接受监督;建立学生升学信息部门联合核查机制,凡学生的户籍、家庭住房、社保等信息,须在学校核查的基础上,经相关主管部门核准。
2.按条件就读原则。城区公办初中小学招生实行“零择校”,按条件按施教区招收新生。民办初中小学招生不设施教区。
3.规范收费原则。严禁收取与入学挂钩的任何费用,公办学校不得收取任何行政事业性费用(除城市义务教育阶段住宿费外)。
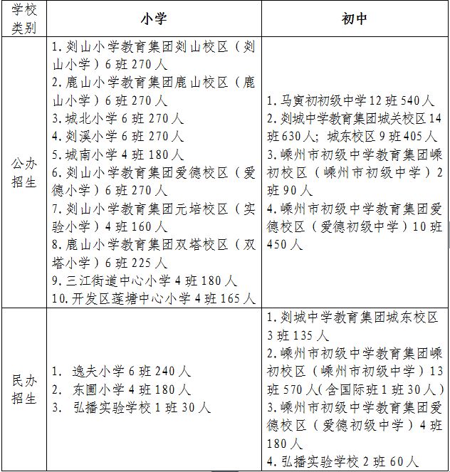
二、招生计划
备注:各校实际招生人数需根据施教区内符合条件的新生报名情况适当调整,原则上不超过省定、绍兴市定班额。
三、招生区域
保障适龄儿童少年在户籍所在地接受义务教育,按居住地相对就近安排学校就读;施教区划分时根据学校现有布局和招生规模,既考虑到相对就近,又兼顾学校班额均衡。
(一)小学施教区
1.剡山小学教育集团剡山校区(剡山小学):大有弄→百步阶→环城西路→罗环路→卡尔路→长雅路→长安路→东南路→北直街区域。
2.鹿山小学教育集团鹿山校区(鹿山小学):剡城路→嵊州大道→官河横路→嵊州市初级中学教育集团嵊初校区教学区与操场之间小路向西延伸段以南,儿童公园→剡湖→北直街→大有弄→百步阶→环城西路以北,西至城隍山(含戴望村)。
3.城北小学:曹娥江→上三高速以西,剡城路→嵊州大道→官河横路→嵊州市初级中学教育集团嵊初校区教学区与操场之间小路向西延伸段以北,区域内西至城隍山,北至荷花坪村、东塘村、艇湖社区。
4.剡溪小学:甬金高速嵊州互通西接线→新昌江→澄潭江→滨江花园→长安路→长乐江区域,和鹿山街道小砩村、中央宅村、江东村、下马村、马家村、 双燕村(上燕窠村、下燕窠村)、三联村(演头村、坛头村、姚宅村)、李西村(李家村、西求村)、南田村(上南田村、中南田村)、雅致村、雅良村、方田山村、钱塘村(里半糖、外半塘)、东大湾村(东大湾 、马家庄、五圣堂)、新大洋村(新大洋、新华、柿树湾)、白沙地村(白沙地、岩后、后王)户籍的适龄儿童。
5.城南小学:剡湖→东南路→滨江花园(含滨江花园)→澄潭江→曹娥江区域。
6. 剡山小学教育集团爱德校区(爱德小学):迪贝路→兴盛街→澄潭江→新昌江→甬金高速区域,和三江街道章村路村(周塘沿、章村路)、阮庙新村(阮庙、庙后、张家殿)、缸山村(缸窑、彭水)、圳塍村(圳塍、黄泥桥)、上东潭村(上岛、东盛塘、潭遏)户籍的适龄儿童。
7.剡山小学教育集团元培校区(实验小学):兴盛街→剡兴路→曹娥江→澄潭江区域。
8.鹿山小学教育集团双塔校区(双塔小学):一景路→浦南大道→黄泽江→曹娥江→上三高速区域。
9.三江街道中心小学:曹娥江→剡兴路→迪贝路→甬金高速→雅戈尔大道→兴盛街→上三高速区域。
10.开发区莲塘中心小学:上三高速→兴盛街→雅戈尔大道→甬金高速→新104国道→一景路区域,和前园村(前杨、花园地、藕塘边)、东郭村(东郭、全化、沿宅)、宕头村(上宕头、下宕头、里沙滩)、曹家洋村户籍的适龄儿童。
(二)初中施教区
1.马寅初初级中学:官河横路(陶瓷一条街)→嵊州大道→鹿山广场北侧围墙→鹿山路→大有弄→百步阶→环城西路→罗环路→卡尔路→澄潭江→曹娥江→东二桥→龙盛路区域,和白沙地村、雅致村、雅良村户籍的小学毕业生。
2.剡城中学教育集团城关校区:嵊州市初级中学教育集团嵊初校区教学区与操场之间小路向西延伸段以南→北直街以东,官河横路(陶瓷一条街)→嵊州大道→鹿山广场北侧围墙→鹿山路→大有弄→百步阶→环城西路以北,区域内北至东塘村和艇湖社区,西至戴望村。
剡城中学教育集团城关校区及嵊州市初级中学教育集团嵊初校区 (嵊州市初级中学)“二选一”施教区:嵊州市初级中学教育集团嵊初校区教学区与操场之间小路向西延伸段以北→北直街→北艇路31—1号以西,区域内西至城隍山(含荷花坪村)。
3.剡城中学教育集团城东校区:黄泽江→曹娥江→上三高速→兴盛街→雅戈尔大道→甬金高速→新104国道区域,和东郭村(东郭、全化、沿宅)、宕头村(上宕头、下宕头、里沙滩)、前园村(前杨、花园地、藕塘边)、花田村(新立村、花田村、下洋棚)、五合村(打宅岙、宅树下、胡公庙、大菱塘、尖家庄)、王明堂村、三星村(丫叉坑、岭岗、两弯)、大鞍银(大万岗、马鞍桥、银鱼尖)、周家坂村户籍的小学毕业生。
4.嵊州市初级中学教育集团爱德校区(爱德初级中学):甬金高速→雅戈尔大道→兴盛街→剡兴路→曹娥江→澄潭江以南的三江街道、鹿山街道辖区,和钱塘村(里半塘、外半塘)、两湾新村(梅家湾、西大湾)、新大洋村(柿树湾、新华村、新大洋)、东大湾村(原东大湾、马家庄、五圣堂)、浦桥村(大浦桥、小浦桥、孟爱)、方田山村户籍的小学毕业生。
剡城中学教育集团城东校区及嵊州市初级中学教育集团爱德校区(爱德初级中学)“二选一”施教区:曹娥江→剡兴路→兴盛街→上三线区域。
四个街道中非上述施教区内户籍的小学、初中新生由街道中心学校负责安排施教区入学,施教区方案报教体局审定后向社会公布,原则上要保持相对稳定。
预告:鹿山初级中学(暂名,地址在剡溪小学西侧)正在筹建中,建成后,鹿山初级中学施教区为:罗环路→卡尔路→长安路→滨江花园(不含滨江花园)→澄潭江→新昌江以南以西的鹿山街道辖区(含白沙地村、雅致村、雅良村户籍的所有小学毕业生)。马寅初初级中学、嵊州市初级中学教育集团爱德校区施教区为原施教区除去已划入鹿山初级中学施教区的余下区域,其他学校及两个“二选一”施教区不变。
四、招生对象
小学新生为2012年8月31日前出生的适龄儿童,初中新生为学完6年小学教育的适龄少年。
第一类:城区(小学指“三、招生区域”所列小学涉及的区域,初中指“三、招生区域”所列初中涉及的区域,下同)内户籍,父母或本人在城区内有产权房的新生。
第二类:城区内户籍,但父母或本人在城区内无产权房的新生。
第三类:户籍不在城区内,但父母或本人在城区内有产权房的新生。
第四类:户籍不在三江、鹿山、剡湖三个街道及不在前述招生施教区内,父母或本人无城区产权房,但家庭生活基础在城区,符合以下“五个条件”:随迁子女及父母双方持有嵊州市公安局核发的、有效期内的《浙江省居住证》;父母在城区有合法稳定住所,随迁子女居住证登记地址与父母住所一致;父母双方或一方与用工单位签订了一年及以上劳动合同或取得营业执照满一年;父母双方或一方在本市缴纳养老保险金一年及以上;无违法生育等违法违规行为。
以上时间均计算到每年的6月30日。户口迁入时间为当年的6月30日前,房产所有权证取得时间为新生入学前一年的6月30日前。
新生本人户籍在三江街道、鹿山街道、剡湖街道2012年及以前设立的社区内,但父母或本人的符合入学条件的产权房都在2012年及以前设立的社区外且在城区之内,从 2018年起,按一类生在产权房所在施教区学校就读(此政策已在2017年城区初中小学招生方案中预告)。
五、登记时间地点和手续
说明:
1.凡学生的户籍、家庭住房信息,均以学校核查并经相关主管部门核实的结果为准。
2.作为入学依据的产权房必须是住宅房,并以产权证(房屋所有权证、不动产权证书)为准。
3.父母或本人有2套及以上且符合条件房产的,可以选择其中一套为入学登记的依据。
4.新生的城区户籍地址与取得产权证一年及以上城区房产(父母或本人)地址不一致(户房分离),以房产为依据 安排施教区。
5.父母或新生本人有独立房产,又有共有房产的以独立房产为依据。
6.父母或新生本人在城区没有独立产权房,有共有房的产权须在50%及以上。
7.2012年6月30日后新购的作为入学依据的房产面积必须在45平方米及以上(不包括住宅房产权证中的车库及附记内阁楼、车棚等附属用房面积,下同)。如共有房则须符合第6条规定,并按产权比例折算房产面积在45平方米及以上。
8. 同一房产,三年内只能接收同一户家庭子女就读。
六、招生录取办法
(一)民办小学由家长自主报名,学校自主招生。民办初中学校根据省教育厅小升初招生指导意见,在报名人数超过招生计划数时,采用“自主招生、面谈加摇号”的方式招生。初中民办学校报名时间5月28、29日两天,小学民办学校报名时间为6月5日之前,各民办学校在6月底前招生完毕(详细内容见各校招生简章)。被民办学校录取的学生,不得再参加公办学校报名。
(二)公办学校按第一、二、三、四类顺序依次录取新生。
1.第一类新生以产权房为依据,安排在规定施教区学校就读。
2.第二类新生统一登记,若登记人数没有超过户籍所在地施教区学校剩余学额,则安排在户籍所在地施教区学校就读;若登记人数超出户籍所在地施教区学校剩余学额,则以施教区内的户籍取得时间先后顺序,依次安排到施教区学校学额满为止,其余新生由教体局按相对就近原则统筹安排到有余额的学校就读。第二类调剂新生优先于各校的第三类新生招生。
3.第三类新生统一登记,若登记人数没有超过产权房所在施教区学校剩余学额,则安排在产权房所在施教区学校借读;若登记人数超出产权房所在施教区学校剩余学额,则以施教区内的产权房取得时间先后顺序,依次安排到施教区学校学额满为止;未录取新生在有剩余学额的学校中以填报志愿的方式进行录取,先录取第一志愿;若第一志愿填报人数超过剩余学额,则按照取得房产权证时间先后顺序录取。在第一志愿新生录取完毕后,若还有剩余学额,再录取第二志愿,依次类推。第三类新生报名时,须签订服从统筹安排的承诺书。
预告:2018年6月30日后取得房产所有权证且符合条件的第三类新生,招生政策将作调整:在第一类、第二类和2018年6月30日及以前取得房产所有权证的第三类新生录取后,在规定时间内可自主选择一所有剩余学额的学校登记,并按房产所有权证取得时间先后顺序借读录取,未被录取新生纳入第四类招生。
4.第一、二、三类新生和特长生、体育特招生及符合国家、省、嵊州市优惠政策的新生招收完毕后,还有剩余学额,于7月18日左右各学校统一时间公布已录取名单和剩余学额情况,小学按照公平、公开原则采用摇号形式招收第四类新生。初中学校第四类登记新生中,如在城区小学毕业的新生少于剩余学额,则先安排该类新生借读,再将剩余学额,按照公平、公开原则采用摇号形式招收其他第四类新生;如在城区小学毕业的新生多于剩余学额则让该类新生按照公平、公开原则采用摇号形式确定借读对象,不再进行其他第四类新生摇号招生。
第四类新生参加摇号录取只能在1所公办学校报名,否则取消摇号资格。
5.第四类新生中如有未被录取的流动人口子女,按父母一方缴纳社会保险的单位所在或相邻的乡镇(街道)统筹安排入学。
(三)符合国家、省、嵊州市相关招生优惠政策的学生,按政策要求安排就读。凭优惠政策和相关条件于6月30日前到教体局普教科办理手续,公示无异议后,安排到相关学校登记就读。
(四)特长生、体育特招生招生录取。省特色学校、经教体局批准允许招收特长生的学校和体育训练点初中学校根据教体局下达的特长生、体育特招生名额招收特长生和体育特招生。招生学校须制定特长生和体育特招生招生办法,6月15日前报教体局审定后实施,并在校园网上公布。6月30日前确定特长生、体育特招生对象,7月1日在各校校园网上公示。
(五)嵊州市初级中学教育集团嵊初校区、剡城中学教育集团城东校区公办班只招收符合一、二、三类条件的施教区生。
(六)入学新生家庭列入四个街道内城中村改造对象的,从签约之日起二年内(计算到当年6月30日止),可以从户籍所在地施教区和产权房(当年6月30日前取得房产证,产权房其他要求同第五大点“说明”)所在地施教区二选一。
七、工作要求
1.严格执行招生办法。初中小学要严格按照规定的招生对象及办法招生,重点要做好新生户籍、产权住房等信息资料的核查工作,确保符合施教区入学条件的学生和政策优抚人员子女入学。要在社会的监督下,公正公平地做好借读生招生工作。
2.严格执行招生计划。义务教育阶段学校班额原则上不得超过省定班额,各初中小学要按照市教体局下达的计划招生,未经教体局批准,不得超计划招生。
3.严格电子学籍管理。学生的学籍要与实际就读学校一致,各初中小学原则上不得接收学籍不在本校的学生就读。本校学生未按时报到注册,学校要主动联系学生父母或监护人,及时了解情况,按有关要求妥善处理。
4.严格规范招生行为。各初中小学要加强对招生工作的领导,实行校长负责制。要从维护社会稳定的大局出发,严格执行上级部门有关招生的纪律要求。要实行责任追究制度,坚决杜绝招生中不正之风和违规行为。对擅自超过招生计划、违规招生、弄虚作假、违反有关教育收费规定等情况,将予以严肃查处,并追究校长和有关人员责任。
八、其他
1.符合一、二类条件新生,未在规定时间登记的,由教体局统一安排学校就读。在规定登记时间以后不再接受第三、四类新生登记。
2.其他年级插班生必须具有城区户籍(当年度6月30日前)。
3.流动人口子女在我市义务教育阶段学校入学必须符合“五个条件”,不符合条件的原则上回户籍所在地就读。
4.乡镇(街道)学校招收新生可参照本方案,要结合实际,制订相应的招生方案并实施。各地要规范招生秩序,严格按划定施教区招生,不得跨乡镇招收学生,如需打破施教区、乡镇界限招生的,须事先报教体局批准。
5.文件中未尽事宜,解释权在嵊州市教体局。
6.城区初中小学招生工作不详之处可向各施教区学校咨询,各施教区学校联系方式见下表:
Copyright © 绍兴微平台 All rights reserved 浙ICP备13027338-1号 客服热线:0575-88051334 15257506102
免责声明:本站系自媒体平台,只提供交流信息,所有文章、贴子仅代表网友个人观点,不代表本站立场。如有侵害到您的合法权益,请您积极向我们投诉。我们将作删稿处理!
Powered by ZmSys.com 本站禁止色情、政治、反动等国家法律不允许的内容,注意自我保护,谨防上当受骗
